Ecommerce Tech SEO: Don’t Let Your Website Fall Flat

Why Your Ecommerce Store Needs a Rock-Solid Technical Foundation
Technical SEO for ecommerce is the process of optimizing your online store’s infrastructure so search engines can efficiently crawl, index, and rank your product pages. This involves focusing on site architecture, page speed, mobile-first design, security, structured data, and crawlability.
With over 26.5 million ecommerce websites competing for attention, many fail to rank because they ignore the technical foundation that makes a store findable. While competitors chase trends, winners focus on sustainable organic traffic by getting the technical details right.
Think of technical SEO as the plumbing in a house. No one sees it, but without it, nothing works. If search engines can’t crawl your site efficiently, if pages load slowly, or if Google can’t understand what you’re selling, you’re invisible to the 30% of global web users actively searching for products like yours.
At Swift Growth Marketing, we’ve helped ecommerce clients achieve significant traffic increases through comprehensive technical SEO improvements. It isn’t about complex coding—it’s about systematically addressing the foundational elements that allow search engines to find, understand, and trust your store.

Foundation: Building a Crawlable & User-Friendly Store
Getting search engines to find and understand your store requires intention. Think of your ecommerce site like a well-organized warehouse. If products are scattered randomly, even the most motivated search engine bot will struggle. This section covers the groundwork that makes your store easy to steer for both customers and search engines.
Optimizing Site Architecture and Navigation
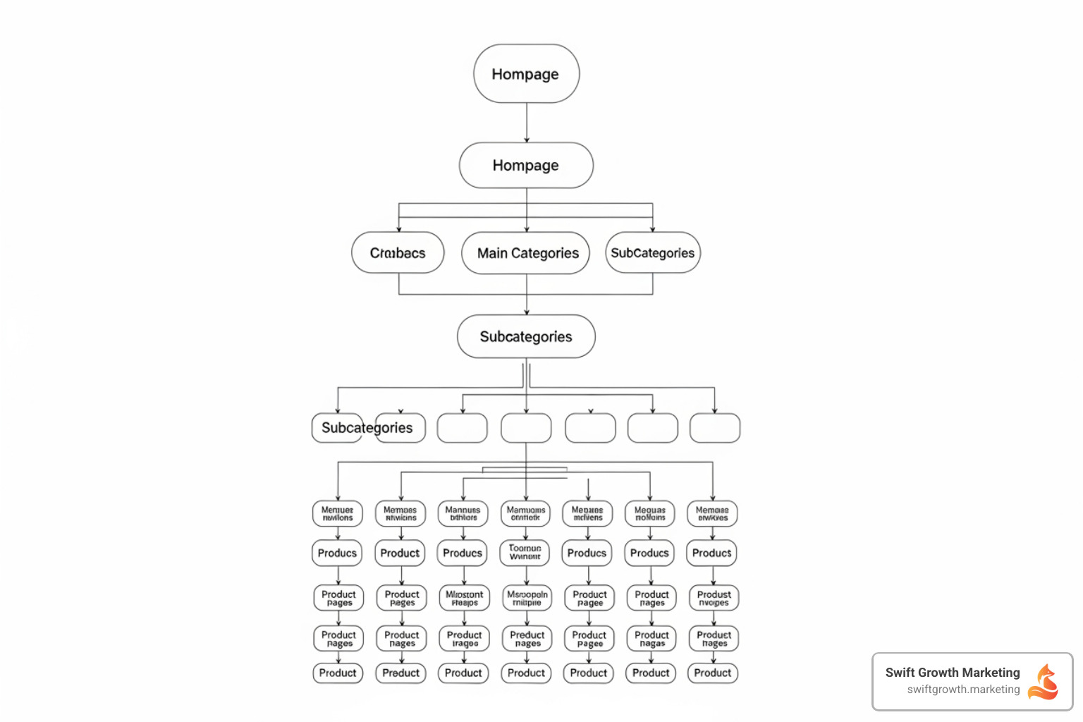
Your site architecture is the skeleton that holds everything together. For ecommerce technical SEO, the goal is a flat structure, meaning any product should be reachable within three clicks from your homepage. This 3-click rule respects your customer’s time and helps Google’s bots crawl your site efficiently, distributing link equity more effectively.
We often recommend the Hub and Spoke SEO model, where main category pages act as hubs that link out to subcategories and individual product pages. For example: Homepage → Women’s Apparel → Dresses → Product. Breadcrumbs (e.g., “Home > Women’s Apparel > Dresses”) are simple navigational trails that show users their location, reinforce your site’s hierarchy for search engines, and improve user experience.

Creating SEO-Friendly URLs
Your URLs are digital street addresses that should tell customers and search engines what to expect. A clean URL like yourstore.com/vegan-shoes/womens-boots is far better than yourstore.com/products?id=12345. For SEO-friendly URLs, keep them short and descriptive, use hyphens to separate words, stick to lowercase letters, and include relevant keywords naturally. Avoid unnecessary parameters that can create duplicate content issues; these can often be managed with canonical tags pointing to the primary URL. Google’s guide on Designing a URL structure for ecommerce sites offers more detailed recommendations.
Mastering Internal Linking
Internal linking connects your pages, distributing link equity and guiding users and bots through your site. When your homepage links to a category page, which in turn links to product pages, you pass authority down the chain, helping important pages rank higher. These links also keep users engaged by suggesting related products or categories, which reduces bounce rates and increases time on site. Use descriptive anchor text like “explore our handcrafted leather wallets” instead of “click here.” Ensure every page has at least a few internal links pointing to it to avoid orphaned pages. For more on this, see our guide on Content Clusters Build Topical Authority with Pillar Cluster Architecture.
Managing Sitemaps and Robots.txt
Sitemaps and robots.txt are your site’s instruction manual for search engines. An XML sitemap is a directory of all important pages you want search engines to index, which is critical for ensuring new products on large ecommerce sites are found quickly. You can submit your sitemap via Google Search Console. While less critical, an HTML sitemap can serve as a human-readable overview of your site.
The robots.txt file tells bots which pages to avoid, which is crucial for managing your crawl budget. You want search engines to focus on valuable product and category pages, not cart pages, admin areas, or filtered URLs from faceted navigation. By disallowing irrelevant pages, you focus bots on what matters. Always test changes in Google Search Console’s robots.txt Tester to avoid accidentally blocking important content. The official robots.txt file documentation explains proper implementation.
On-Page Technical Signals for Products & Categories
This section covers page-level optimizations that tell search engines what your products are about, which can improve visibility and click-through rates.
Optimizing Product and Category Pages
Your product and category pages are where browsers become buyers, as they often target transactional search intent. To capture this traffic, focus on long-tail keywords like “waterproof hiking boots for wide feet,” which face less competition and convert better by matching specific user needs. Every product and category page needs a unique, detailed description; copying manufacturer content can lead to duplicate content issues. Aim for substantial, original copy that helps Google understand the page’s context and value.
Use your target keywords naturally, especially in the first 100-150 words, but avoid stuffing them. Structure your content with header tags (H1, H2, H3) to improve scannability for users and clarify the content hierarchy for search engines. For a deeper look at these fundamentals, review our guide on How to Build a Strong SEO Foundation with On-Page SEO.
Leveraging Structured Data (Schema Markup)
Structured data is a standardized format that explicitly tells search engines about your page’s content. Using vocabulary from Schema.org, you can provide details that help search engines understand your products.
Product schema informs Google about the product name, image, brand, price, and availability. Review schema allows you to display star ratings and review counts directly in search results. These improved listings, known as rich snippets, make your result stand out visually, build trust, and can dramatically increase your click-through rate (CTR), leading to more traffic and sales.

After adding schema, always validate it with the Google Rich Results Test to check for errors and ensure your pages are eligible for rich snippets.
Perfecting Metadata and Image Optimization
Metadata and images are crucial for attracting clicks and ensuring your site runs smoothly. Your title tag, the clickable headline in search results, should be under 60 characters, include your primary keyword, and be compelling. The meta description, while not a direct ranking factor, is your ad copy. In under 150 characters, summarize the page’s value and include a call to action to boost CTR.
Image optimization is vital for page speed. Use image compression with modern formats like WebP to reduce file sizes without losing quality. Use descriptive, keyword-rich file names (e.g., red-leather-womens-handbag.jpg). Write clear ALT text to describe images for visually impaired users and provide context for search engines. Finally, implement lazy loading so images load only as users scroll, which improves initial page load times and Core Web Vitals scores.
Mastering Technical SEO Ecommerce Performance & Security
A fast, mobile-friendly, and secure site is non-negotiable. This section focuses on the technical elements that build user trust and satisfy Google’s core ranking requirements.
Core Web Vitals: The Speed Component of Technical SEO Ecommerce
Slow-loading pages cause visitors to leave; Google reports that 53% of mobile visitors abandon sites that take longer than 3 seconds to load. That’s why Core Web Vitals are a critical part of technical SEO for ecommerce. These metrics measure real-world user experience and are evaluated by Google’s algorithm. The three vitals are:
- Largest Contentful Paint (LCP): Measures loading performance, tracking when the main content element becomes visible.
- Interaction to Next Paint (INP): Assesses page responsiveness to user interactions like clicks and taps.
- Cumulative Layout Shift (CLS): Measures visual stability, quantifying unexpected content shifts on the page.
According to Shopify, a one-second improvement in site speed can boost mobile conversions by up to 27%. You can check your performance with Google’s PageSpeed Insights tool and make improvements through image compression, code optimization, and eliminating render-blocking resources. For more details, explore our guide on Core Web Vitals SEO.

Mobile-First Indexing and Responsiveness
Smartphones generate over 80% of retail site traffic and 63% of online orders. If your store isn’t optimized for mobile, you’re turning away the majority of your customers. Google has used mobile-first indexing for years, meaning it primarily uses the mobile version of your site for ranking. A responsive design that adapts to various screen sizes is the recommended approach.
True mobile optimization includes touch-friendly navigation with large buttons, a streamlined checkout process, and fast mobile load times. A superior mobile experience leads to better engagement, lower bounce rates, and higher conversions. For more insights, see our guide on UX Optimization for Ecommerce.
The Importance of HTTPS for Trust and SEO
Website security is paramount for ecommerce. Shoppers need to feel confident that their personal and payment information is safe. HTTPS, the secure version of HTTP, encrypts data exchanged between your site and its users. Implementing an SSL certificate signals to users and search engines that your site is trustworthy, represented by the padlock icon in the browser address bar.
Google has confirmed that HTTPS is a ranking signal, giving secure websites a slight preference in search results. Making the switch to HTTPS is a fundamental step in modern ecommerce technical SEO. Most hosting providers make this process straightforward, and the benefits to your rankings and customer trust are immediate.
Auditing, Monitoring, and Advanced Strategies
Technical SEO isn’t a one-time fix. Your ecommerce store is constantly evolving, so you must monitor its technical health to stay competitive.
Conducting a Technical SEO Ecommerce Audit
An audit is like a physical exam for your store, identifying problems before they hurt your rankings. The process involves crawling your entire site with a tool like Screaming Frog to find broken links, redirect chains, and crawl errors. You should also check your indexing status in Google Search Console to see which pages Google has indexed and which it’s ignoring. Other key steps include analyzing site speed and Core Web Vitals, reviewing mobile-friendliness, validating structured data, and checking for duplicate or thin content. Common mistakes include overlooking mobile-first indexing and letting low-value filtered pages get indexed, which wastes crawl budget. For a complete walkthrough, see our Ecommerce SEO Audit guide.
Key Tools and Metrics for Success
You can’t improve what you don’t measure. A solid toolkit is essential for monitoring performance.
- Google Search Console: Your direct line to Google, showing crawl errors, indexing status, search queries, and Core Web Vitals performance. The Search Console Documentation is a valuable resource.
- Google Analytics: Reveals what visitors do on your site, tracking metrics like organic traffic, bounce rates, and conversion rates.
- Screaming Frog SEO Spider: A desktop crawler for comprehensive site audits, identifying issues like broken links and duplicate content.
- Semrush: Used for competitive analysis and keyword tracking to find new opportunities.
Key metrics to watch include organic traffic, crawl errors, indexing status, page load times, bounce rate, and conversion rate.
The Future: AI Search and Off-Page Signals
The search landscape is shifting toward AI-driven answers. This makes it more important than ever for your site to have clear, structured information that AI models can reference. However, on-site technical SEO is only half the story. Off-page signals tell search engines that your store is trustworthy and authoritative.
User-generated content like customer reviews and ratings provides fresh content that both search engines and shoppers trust. Quality backlink building from reputable sites in your industry remains a powerful ranking factor. For businesses with physical locations, such as in Pittsburgh, PA, or Wheeling, WV, local SEO is also crucial. Claiming and optimizing your Google Business Profile, ensuring consistent NAP (Name, Address, Phone) information, and collecting local reviews can provide a competitive edge.
Frequently Asked Questions about Ecommerce Technical SEO
What is the most critical technical SEO element for an ecommerce site?
If we had to choose one, it would be a logical and crawlable site architecture. It’s the foundation upon which all other SEO efforts are built. Without a clear structure, search engines struggle to find your pages, understand how they relate, and determine which ones to rank. If Google can’t efficiently crawl your site, even the best product pages will remain invisible. A well-planned architecture ensures both users and search engines can find what they need quickly.
How often should I perform a technical SEO audit on my store?
Technical SEO requires regular check-ups. We recommend a comprehensive technical audit every quarter to catch issues before they become serious. However, you should monitor key performance indicators like site speed and crawl errors in Google Search Console monthly. Most importantly, always conduct a targeted audit after any major site change, such as a redesign, platform migration, or new category launch, as this is when problems most often arise.
Can I do technical SEO myself or do I need an expert?
It depends on the complexity. Many basic tasks are manageable for a store owner, such as optimizing metadata, writing image alt text, and creating clean URLs. However, more complex challenges often require specialized expertise. Advanced site speed optimization, large-scale structured data implementation, and diagnosing crawlability issues can be intricate.
The risk of DIY-ing complex technical SEO is that mistakes can actively harm your site. A misconfigured robots.txt file could block your site from Google, or improper canonical tags could dilute your authority. For a small store, handling the basics yourself is fine. But as your store grows or faces persistent issues, partnering with a technical SEO specialist can save time, prevent costly errors, and deliver a stronger return on investment.
Conclusion
Your ecommerce store needs a technical foundation that makes it findable. Among millions of competing sites, the ones that win systematically address the fundamentals of technical SEO for ecommerce: a logical site architecture, clear on-page signals, fast performance, and strong security. These elements create a better user experience that turns browsers into loyal customers.
Think of technical SEO as compound interest for your business. Every improvement you make today continues to pay dividends long after the work is done. It’s a systematic process of identifying issues, implementing proven solutions, and monitoring results. While some tasks can be handled in-house, complex issues often benefit from expert guidance to avoid costly mistakes.
At Swift Growth Marketing, we’ve helped ecommerce businesses build these rock-solid technical foundations. We can help you steer the complexities of technical SEO to ensure your store thrives in search results. Ready to open up your store’s full potential? Explore our SEO marketing services and let’s build a foundation for sustainable growth together.
chris
Insights on brand authority, positioning, and growth strategy from the Swift Growth Marketing team.
